招标采购

INVESTMENT INFORMATION

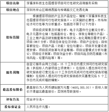
金年会科技生态园提容项目可行性研究咨询服务采购公开招标公告

发布时间:2022/07/04

金年会科技生态园提容项目可行性研究咨询服务采购(项目名称)的采购方为深圳市大工业区(深圳出口加工区)开发管理集团有限公司,采购资金来自企业自筹。目前项目已具备采购条件,现进行公开招标,欢迎符合资质并有意向的供应商投标报价,有关主要事项如下:

Become a supplier

成为供应商

我司面向社会长期征集战略合作伙伴,欢迎有意合作者前来联系。