INVESTMENT INFORMATION
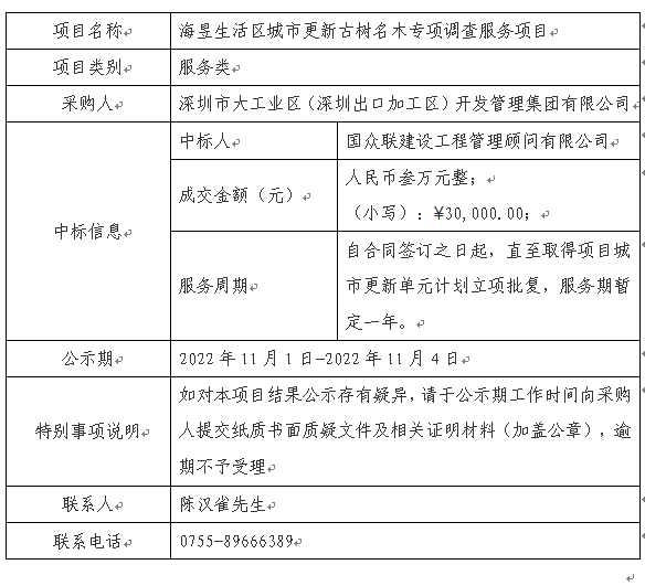
在深圳市建设工程材料设备询价采购平台进行公开招标的海昱生活区城市更新古树名木专项调查服务(项目编号:SZXJCG-S202209290001)已完成评审及定标,现将本项目评审的相关情况及中标结果进行公示,具体内容如下:
深圳市大工业区(深圳出口加工区)
开发管理集团有限公司
2022年11月2日
我司面向社会长期征集战略合作伙伴,欢迎有意合作者前来联系。
全国服务热线:0755-83590626
关注微信公众号
深圳市福田保税区绒花路122号金年会大厦24-26楼