招标采购

INVESTMENT INFORMATION

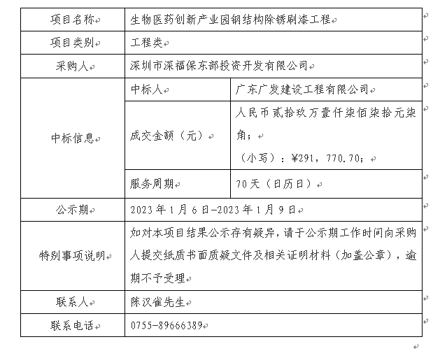
生物医药创新产业园钢结构除锈刷漆工程中标结果公示

发布时间:2023/01/06

   在深圳市建设工程材料设备询价采购平台进行公开招标的生物医药创新产业园钢结构除锈刷漆工程(项目编号:SZXJCG-S202212160005)已完成评审及定标,现将本项目评审的相关情况及中标结果进行公示,具体内容如下:



     深圳市金年会东部投资开发有限公司

    202316





    


 














Become a supplier

成为供应商

我司面向社会长期征集战略合作伙伴,欢迎有意合作者前来联系。